Pular para o conteúdo principal
Acessibilidade - +
Icone acesso à informação Acesso à informação
Política de Privacidade

Governo do Estado da Bahia

  • Governo
    • Órgãos do Governo
    • Diário Oficial
  • Serviços
    • Todos os Serviços
    • Ver Categorias
  • Notícias
  • Observatório
    • Indicadores
    • Perfil dos Municípios
Minha Conta
Meus Serviços
Fila atendimento SAC
Pesquisa de Satisfação
Termos e Condições
Entrar Cadastre-se
Sair Deseja realmente sair?
Sema - Secretaria do Meio Ambiente
  • Início
  • Notícias
  • Serviços
    • Portarias
    • RPPN
    • Resoluções
    • Editais / Portarias / Consultas Públicas
    • Leis
    • Decretos
    • Instruções normativas
    • Consulta Pública do PEMA
    • Seleção REDA Sema 2024
  • Sobre a Sema
    • Histórico
    • Nosso Papel
    • Perfil do Secretário
      • Agenda do Secretário
    • Organograma
    • Quem é quem
    • Fundos Socioambientais
      • FERFA
      • FERHBA
    • Órgãos Colegiados
      • CEPRAM
      • CIEA
      • CERBMA
        • Pautas, Atas e Resultados CERBMA - BA
      • CONERH
      • FBCBH
      • FBMC-Bio
    • Unidades
    • Marca
    • Concessão Parques
  • Programas
    • Água Doce (PAD)
    • AJA
    • Bahia Sem Fogo
    • CAR Bahia (CEFIR)
    • Educação Ambiental
    • GERCO
    • GAC
    • PEPSA
    • REDD+
    • RPPN
    • SEIA
    • TCSA Porto Sul
    • Formar
    • Planta BAHIA
  • Projetos
    • Prêmio Bahia Sustentável
      • Prêmio Bahia Sustentável 2026
      • Prêmio Bahia Sustentável 2024
      • Prêmio Bahia Sustentável 2023
    • Conversão de Multas
    • Estudos e Apoio à Pesquisa Ambiental
    • Instrumentos de Apoio ao Planejamento
  • Cursos
  • Publicações
    • Mapas
      • Temáticos
      • Geobahia
    • Cartilhas e Folders
    • Livros e Revistas
  • Fale Conosco
    • Salvador
    • Postos Avançados
    • Unidades Regionais
    • Unidades de Conservação
    • Ouvidoria SEMA
  • LGPD
    • LGPD Encarregado
    • Política de Privacidade

Trilha de navegação

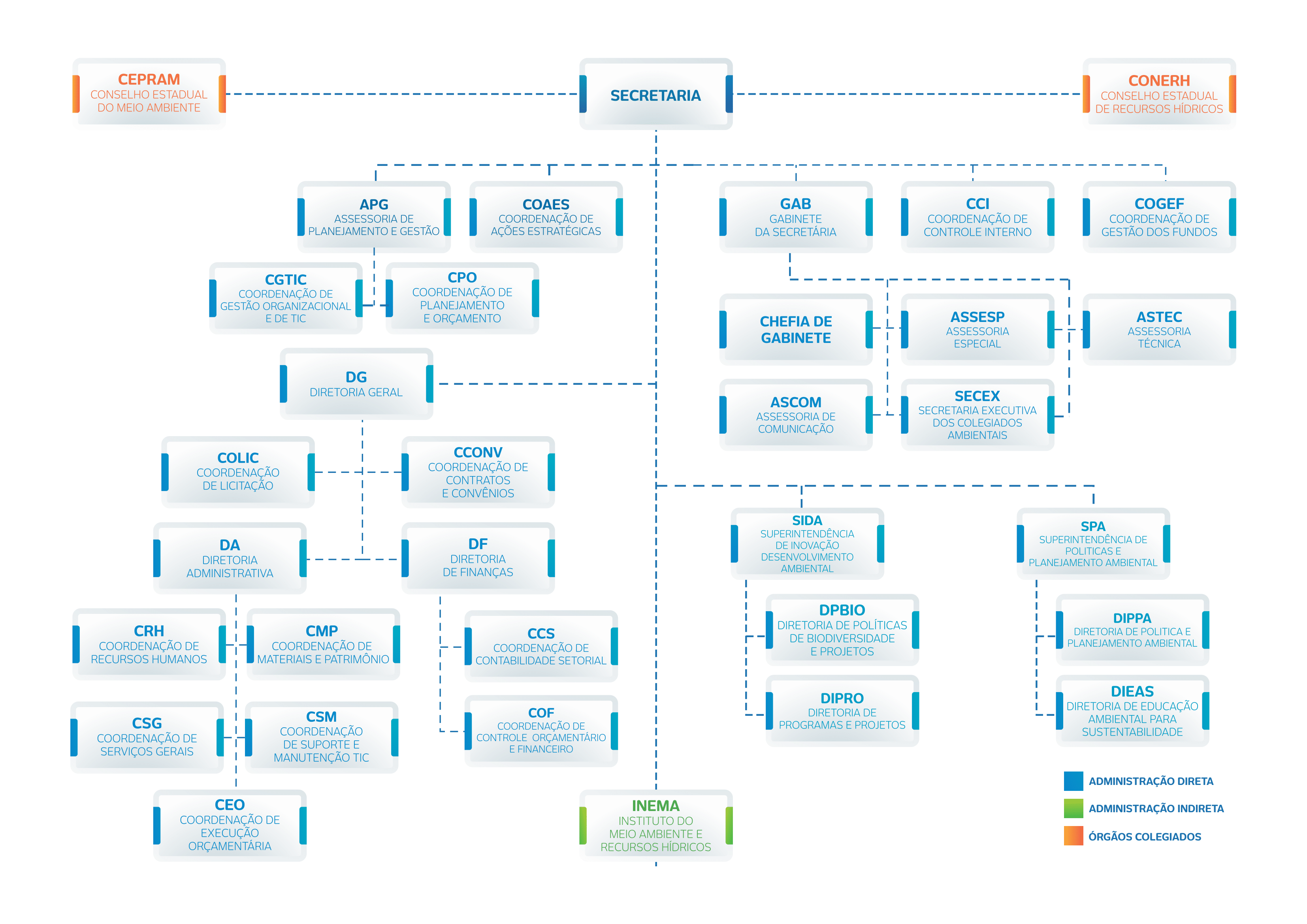
  1. Início
  2. Organograma

Organograma

Copiado para a área de transferência


 

Logo do Governo da Bahia
Estado da Bahia SEMA - Secretaria do Meio Ambiente
Avenida Luís Viana Filho, 6ª Avenida, nº 600, CAB, Salvador, BA, CEP: 41745-900.
Exerça sua cidadania. Fale com a Ouvidoria Geral do Estado.
Rodapé
  • Contato
Versão: 1.144.0